登录

世界杯平台-世界杯(中国)有限公司

世界杯官网线上平台

平台公司从“形整”到“神整”

——基于平台企业资产整合的政策研究与行业实践

周小琴 王蓬

     一、背景和目的
   (一)新时期主要政策研判
    面对“十四五”和“百年未有之大变局”,越来越多政府领导、知识分子和社会人士已经认识到,不能将平台公司完全等同于国有产业集团,应该重新定义和定位政府和平台公司命运共同体的关系,充分重视平台公司在推动城镇化建设和资源盘活利用的重大职能。2020年出台《国资国企改革三年行动计划》及各省市陆续出台的国资国企改革三年行动方案,亦使国资国企改革更加深入、广泛。同时,中央、国务院、相关部委、不同省市等持续发文,将平台公司转型与国企改革并行,推动平台公司市场化、实体化、规范化转型发展。从改革成效来看,以相关领域行业体制改革为契机,通过资产重组、股权合作等方式,国资国企改革稳步推动了国有企业(中央企业)之间进行专业化整合,取得了良好成效。因此,实施战略性整合重组,优化国有资产布局,也成为平台公司“十四五”加快转型发展的关键性举措。


  


   (二)平台公司企业发展现状
    在政策推动的新形势下,平台公司资产结构和其市场化转型之间目前存在矛盾冲突,主要表现在以下几点:其一,平台公司融资面临可持续障碍。自201019号文,到201443号文,到2017年财预50号文,再到2021年银保监15号文,监管层面一直强调平台公司平台要剥离政府融资职能,推动平台公司市场化经营和自负盈亏,同时不断约束违法违规融资行为,严控隐性债务增量。平台公司依靠所注入的公益性资产来进行融资的模式已不能被银行等信贷机构认可,在一些平台公司公益性资产比重过大,其收益以政府投资性收益和政府补助为主的现状下,部分平台公司进行信贷融资和市场化债券融资的难度有所增加。其二,平台公司经营能力提升面临成长瓶颈。平台公司资产规模不断壮大,但资产总体质量水平不高,加上前几轮资产整合多是“形”整“神”不整,导致部门平台公司存在业务类型单一,缺乏造血功能,项目经营能力较差,资产除融资功能外实际发挥的经济效益十分有限的问题。面对市场化转型趋势,必须加强企业的经营建设能力。其三,平台公司权属公司较多,集团化管控能力弱。现阶段,大部分平台公司已经具备了中大型集团公司的股权架构,全资公司、控股公司、参股公司一应俱全,其中亦存为承接项目融资成立的项目管理公司,其职能往往随着项目完工或中止而终结,成为“空壳”公司。随着国家和地方对平台公司的规范化管理要求越来越严,尤其是控制平台公司的数量和打造国有资本投资运营公司,各地争相缩减地方性国有企业,并将其划拨到平台公司名下,致使平台公司权属公司数量进一步增加。庞大的股权关系引起管控难度增加,甚至引发业务交叉、人员冗杂、专业化经营不够等。其四,债务压力大,债务风险高。近年来平台企业政府融资功能逐渐剥离后,平台公司逐步进行市场化转型,基本形成了一些经营性业务,然运作体尚未成熟,整体投资结构欠均衡,同时存量债务使部分企业资金使用逐步陷入“边借边还”的恶性循环,也使企业债务风险更加巨大。根据wind和东方金城整理具有连续五年数据的1798家平台公司企业的数据分析结果显示,至2020年末,平台公司行业有息债务规模仍不断增长,截至2020年末,有息债务规模达到36.48万亿元,增速达到16.53%,占总债务比重67%,且增速自2018年以来持续提升。2020年全部债务资本化比率仍小幅增长,较2019年末增长了1.19个百分点,资产负债率也有小幅上升。货币资金比短期债务的比值进一步下降至0.79,流动性压力继续加大。从2019年开始,货币资金/短期债务指标降至1.0倍以下,货币资金不足将进一步加大流动性风险。其五,传统业务收益较低,新业务转型需要提升,整体造血能力仍显不足。以2018年为例,我国前百强平台公司总资产30.3万亿,营收总计6.5万亿,净利润总计0.37万亿,但ROA(净资产收益率)仅有1.22%。近几年,平台公司推进产业转型,改变以地方基础建设和土地整治等为主要收入来源的业务领域布局,逐步落实落位经营性项目,但因对经营性资产管理和产业落地缺乏经验,产业运营能力不足,导致转型后的公司空有架子,没有内涵效益差。这也是平台公司适应存量经济时代、由纯粹的政府功能企业转向市场化独立经营主体转变的过渡阶段。(三)平台公司企业整合重组的多维动机综合以上平台公司行业发展现状和政策趋势的梳理分析,新一轮整合重组的目的应包含以下几点:1.基于政府层面——统筹发挥多渠道资金,提升投融资能力,持续服务城市建设运营2.基于企业层面——明确发展定位,加强投融资能力和专业发展能力,实现市场化、实体化、规范化转型,优化管理体系

    二、政府指导平台公司整合重组的常见模式梳理



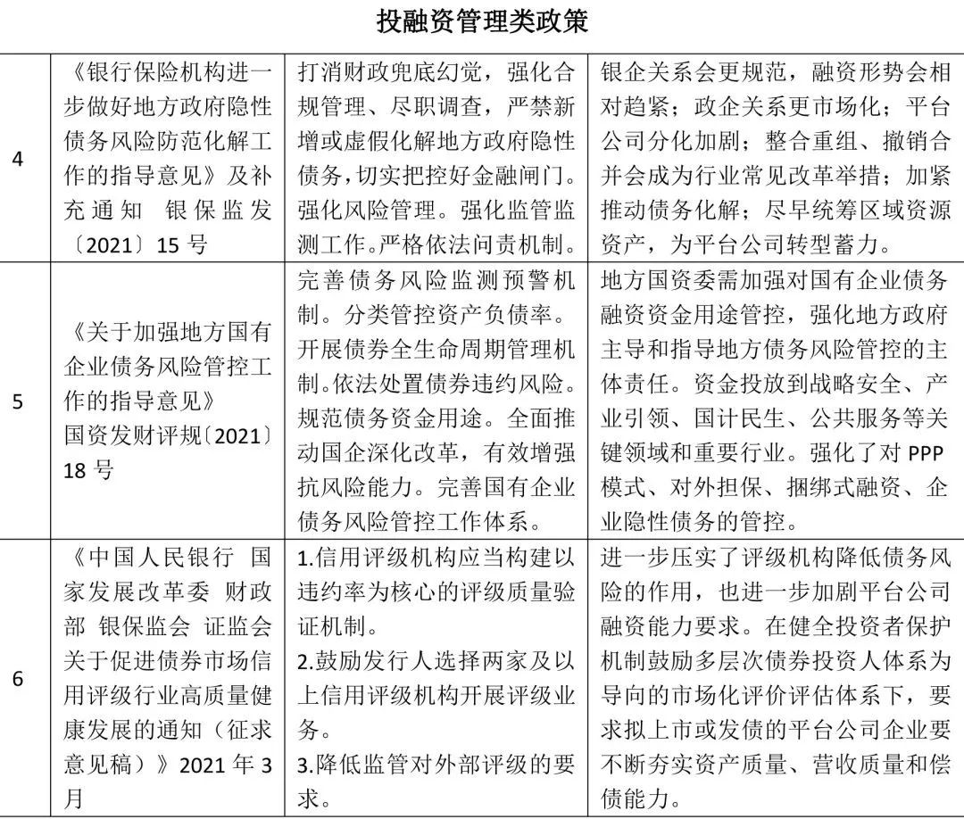
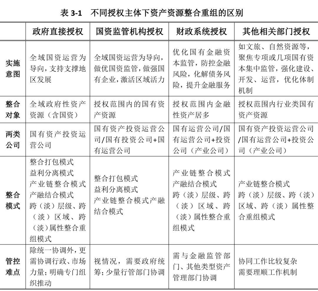
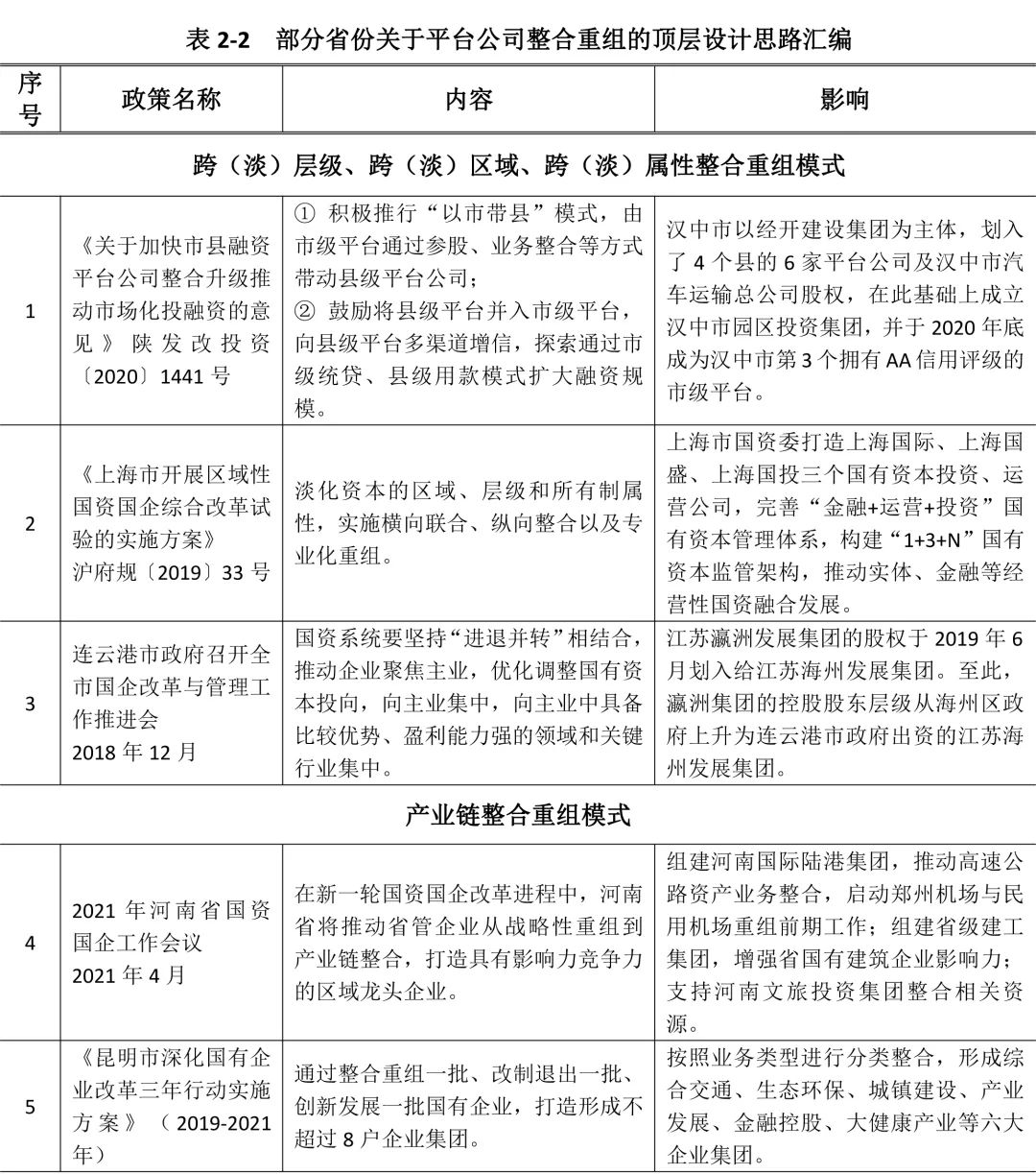
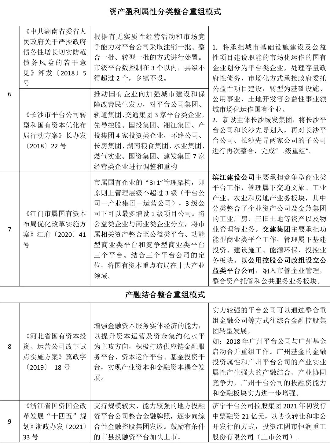
    从发布的相关意见、报告等的内容来看,平台公司整合目的常见为两大类:(1)数量整合。部分省份直接限定了平台数量,平台数量控制的参考因素主要是行政级别,市、区县、园区分别限制不同的数量。(2)质量整合。通过归类整合相近业务、重叠板块、类似职能等,明确平台分工,聚焦主责主业,提升企业质量及竞争力。?从发布的相关意见、报告等的标题和出发点来看,主要关键词围绕“债务、融资管理、市场化投融资、高质量发展等”,体现出近期平台公司整合的特征主要包含:(1)提升主体信用评级,优化融资能力,降低债务压力。一般来说,平台公司经过整合后,财务指标都能得以改善,主体评级可能会被上调,带来融资成本降低、融资渠道和融资方式拓宽,有效降低债务压力和债务风险。20206月以来,南通沿海开发集团有限公司、青岛西海岸发展集团有限公司、南昌工业控股集团有限公司等通过资产整合,主体信用评级上调至AAA;邵阳市城市建设投资经营集团有限公司、温州市城市建设发展集团有限公司、长沙市望城区城市建设投资集团有限公司等通过资产整合,将信用评级升至AA+。(2)有效发挥母子公司投融资功能统筹协同功能,有效控制债务风险、融资成本和投资成本。因为母公司合并整合后,极大可能能够提升投融资优势,进而提升被合并子公司的投融资优势。(3)寻求政府与平台公司更明晰良性地互动逻辑。平台公司转型发展暗合城市发展规律,后15号文时代,越来越多的地方政府认识到平台公司新的历史价值,及其在地方发展过程中的关键棋子作用,致力将平台公司将打造成为“市县政府谋划实施建设项目的重要依托和支撑高质量发展的重要载体”和“带动区域经济发展的重要力量”。因此,在规范政府融资和控制政府债务风险的框架内,更应主动厘清地方政府与平台公司的关系,高位推动支持平台企业从业务体系到管理体系、从基本技能到专业技能去全面“武装”自身。(4)从资产整合的对象来看,以上政策内容与举措更多是基于2015-2018年现金流要求为导向的资本性资产整合为主要特征,以实现企业自身造血功能的增强,扩大债务市场融资能力。资产整合重组方式表现为对平台公司进行供排水、垃圾处理、燃气供应、城市广告经营权等可经营性资产的注入。(5)资产注入方式不再完全依靠政府划拨,开始注重资产的价值性考量,不过于依赖以前简单粗暴的资产直接划拨方式,转向根据企业自身业务发展需要来进行资产整合重组。(6)经营性资产占比开始上升,在推进资产整合重组的过程中,为提升企业市场化融资能力,更专注经营性和准经营性资产资源注入,推进构建平台公司的核心竞争优势和自身造血功能。(7)开始改变过往整合重组完成后管理不足的问题,资产管理能力有所提升。开始对资产依据业务板块实行分类管理、分业运作,以资本融资为需求推动业务“整合运作”,有效实现企业资产的集中有效配置和运作。综上,在“注重内容、整合统一”的资产整合重组模式下,平台依靠经营性和准经营性的注入,开始构建其核心竞争力优势、自身造血功能、市场投融资能力,奠定企业转型发展的底蕴基础。通过对2018年至今的平台公司整合政策与实践梳理,按照整合的动机与效用,将资产整合模式分为:跨(淡)层级、跨(淡)区域、跨(淡)属性整合重组模式;产业链整合重组模式;资产盈利属性分类整合重组模式;产融结合类整合重组模式。具体政策依据、整合形式(见表2-2)。




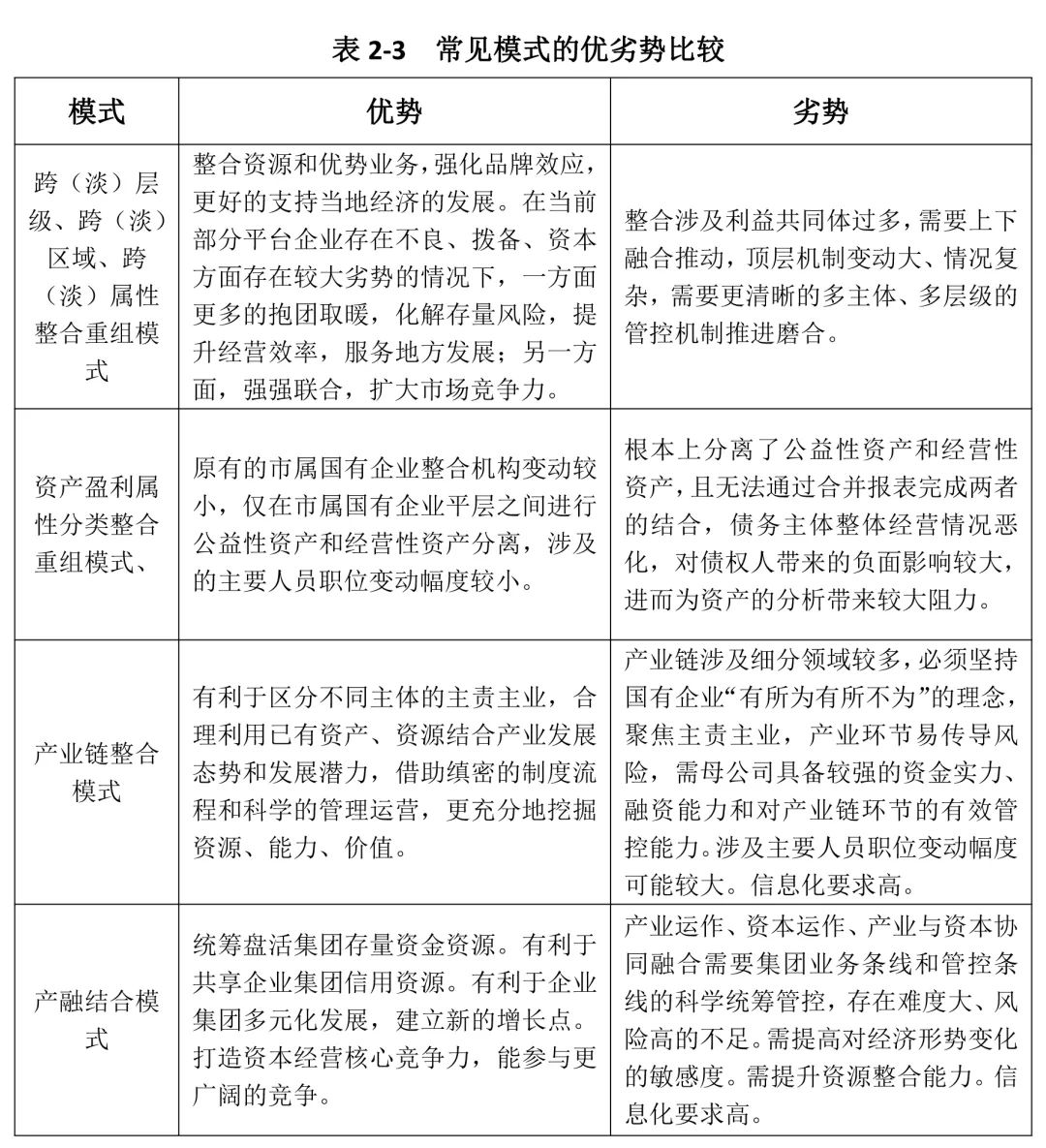
    综合来看,在动机上,平台公司整合更多与国资国企改革与企业市场化转型紧密挂钩;在资产类型上,加强对企业进行经营性资产的补充,逐步对企业公益性资产进行剥离,企业收益逐步从以政府投资性收益为主向以市场化经营性收益为主转变;从整合对象来看,更侧重以资产的价值性考量为主,减少无效资产的注入;从整合理念上,更重视合法合规性,更重视资产资源的整体协同,健全公司管理架构,建立科学管理团队,对企业资产进行实体化管理和一体化管理,提升企业资产管理效率和资产收益水平。因此,可以说,近两年平台公司的资产整合真正进入了“整与合合而为一”的阶段,从最初以融资为目的而引入的“资源整合-融资-投资建设-资产运营”运营闭环转变为以市场化转型为目的而引入的“整合重组-市场化融资-产业培育-资本增值”运营闭环。整合重组也已然成为平台公司转型发展的核心驱动力。结合以往的政策理论分析和实践经验总结,文章亦简单梳理了各类型的优劣势,具体见表2-3



     三、平台公司整合重组的关键点分析结合笔者多年来协助多地推进平台整合重组的经验,认为平台公司整合重组成功实施的关键有如下几个方面:
    (一)明确意图,对症下药整合前,应充分厘清不同授权主体下实施区域资产资源整合重组的战略意图,不同模式下资产整合重组的对象、选择模式、管控难题和改革要点都不一样。


    

    (二)统一思想,政府高位推动
      一是统一思想,减少整合重组的阻力,需要从政府层面统一思想,协同推进,所在工作开展中需要主要领导达成共识;二是高位统筹和高位聚能,设立工作小组,通过统一领导,明确细化工作部署,高效推进整合重组工作。(三)统筹考虑,系统推进为保障平台公司整合重组的有效实施,亦需统筹考虑,系统推进。一是持以始为终的目标导向,重视资产整合重组工作的系统性、专业性;二是坚持分类推进,按步实施,在统筹推进的基础上,有选择地实施差异化举措,方能稳定有序推进;三是改革创新体制机制,优化公司发展环境,需要迫切理顺不同层级主体之间、国资监管、平台公司及行业主管部门的权责、企业之间的管控界面和项目投融资决策机制。(四)规划引领,创新机制为了实现企业的市场化转型发展,一是迫切需要制定清晰、合理和系统的发展规划,在全面诊断企业长短板的基础上,明确企业发展定位、方向和目标等,为各项经营管理活动有序组织开展提供总纲;二是基于统一发展规划和现有权属公司的业务状况,系统性地对业务板块和运作系统进行优化,明确各个权属公司承接的业务范围;三是需要从加强集团管控入手,需要明确的是母公司与各子公司的功能定位,母公司对子公司的管控模式,尽快形成集团整体合力;四是需要明确的企业文化融合机制,通过规划引领、制度安排、思想统一、资源协同、信息共享,构建集团整体凝聚力和向心力。


友情链接:jinnianhui金年会  环球体育官网  乐鱼体育官网  电竞竞猜官网  米兰官网  凤凰彩票官网  jinnianhui金年会  乐鱼体育官网  AG真人国际  环球体育官网